近期,中国企业文化研究会在第二十二届中外企业文化峰会上发布了“十四五”企业文化建设与管理创新成果和2025年度企业文化课题研究成果,威廉希尔williamhill集团有限公司及系统单位斩获多项荣誉。
威廉希尔williamhill获评企业文化建设与管理5A级企业,大唐国际发电股份有限公司和威廉希尔williamhill集团海外投资有限公司获评4A级企业。

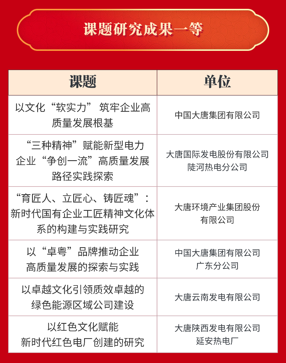
大唐国际发电股份有限公司等22家单位获评“十四五”企业文化建设与管理典型案例;威廉希尔williamhill及所属8家单位获评“十四五”企业文化建设与管理典型经验;威廉希尔williamhill及所属5家单位获评课题研究成果一等;大唐国际发电股份有限公司张家口发电分公司等6家单位获评课题研究成果二等。具体名单如下:



